【御龙天下科技】自从DeepSeek一夜爆红之后,互联网上也诞生了一系列的DeepSeek+,很多人更是以DeepSeek为由头,开始了自己的“生财有道”。当我们普通人面对这波AI大潮的时候,很容易像无头苍蝇一样在信息茧房里四处碰壁,甚至可能遇到不良人,开启一场需要付费但又什么也得不到的DeepSeek学习之旅。

不过在互联网群情沸腾之后,一份由清华大学编撰的《DeepSeek:从入门到精通》的免费文档在网上瞬间蹿红,它让很多DeepSeek门外汉看到了新的希望,也让很多DeepSeek的小白用户逐步走上了精通的道路。上一期我们和大家一起学习了如何向DeepSeek提出一个好问题,本期我们继续深入研究,来学习一下如何用DeepSeek玩转微信公众号、微博、抖音、小红书等热门社交平台。本期算是从理论到实战的一次应用,如果大家想在这些社交平台产出差异化、高质量内容的话,不妨一起学起来。
微信公众号
在做微信公众号之前,大家应该先了解其特征,而不是像无头苍蝇那样乱撞。微信公众号具备四大特征:私域流量、深度阅读、规范体系和互动机制,这也是微信公众号在互联网时代长盛不衰的奥秘所在,配合微信App的大社交和视频号、小程序等一系列闭环生态,拥有着独特的先天优势。那么基于以上四大特征,内容创作就提出了比较高的要求,不论是一眼看到的标题还是内容的整体逻辑和深度,都对prompt提出了更高的要求。

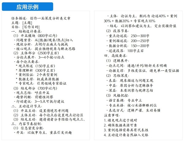
在清华大学的PPT当中,可以说是手把手教大家用DeepSeek产出一篇符合平台逻辑且高可读性和高价值的文章。首先是标题设计,要充分考虑信息密度、差异价值、时效性、平台调性四大要素,让用户看到就有点进去的欲望。所以标题设计要考虑四大原则:明确价值维度、设定语气基调、限定结构要素、平衡吸引力与专业性,在吸引眼球的同时尽可能规避标题党,给到相应用户群体价值。

根据提问模板,我用DeepSeek-R1生成了三个AI会取代人工的标题,大家可以看看效果,不得不说,确实很抓人眼球,有点击的欲望。不论是实际安利的融入还是35岁的梗亦或是反差感,都是拉满的,所以大家在做公众号标题的时候,完全可以参考一下DeepSeek的方案,或许会有醍醐灌顶之功效。

而在内容层面,则需要注重层次感、节奏感、互动性,基于这些特点,内容结构的提示语设计应该明确架构框架、设置深度要求、预设互动节点、控制信息密度。如此一来,即使是对内容不是特别熟练的写作者,只要深谙自己想要表达什么,学会DeepSeek的提示语设计,再加上最后通篇的润色,就能够产出一篇非常不错的文章。在这样的背景之下,以后我们阅读的文章到底是人写的还是AI写的,或许很难分辨。因为目前DeepSeek官网依旧是高服务器繁忙状态,所以就不做结果展示了,大家感兴趣的话可以试试,或者通过各大手机厂商接入的DeepSeek-R1来试试。
在敲定结构之后,还要进一步完善论述逻辑,确保证据链完整、逻辑递进、多维视角。比如典型的现象描述 + 数据佐证 + 案例说明、问题分析 + 专家观点 + 对比论证、方案提出 + 实践验证 + 效果预期。在论证过程中,要做到核心论点充分论证,多维度支撑;次要论点点到为止,简要说明;延伸论点提供思考方向,不做过多展开。如此一来,也就能快速产出一篇数据详实、逻辑清晰的深度内容,并且能够真正给用户提供价值,而不是口水文。其实反过来看,AI的诞生,它加剧了各行各业优胜劣汰的进程,能让优秀更优秀,我们并不能视其为敌人,反而应该是乘风而起风。
微博
微博平台具有四大核心特征:实时性、社交属性、话题引导、多媒体融合,与微信公众号有着很大的区别。实时性要求提示语具备快速响应能力,支持热点话题的及时跟进,所以联网搜索是必须的。社交属性则需要有强互动性,话题引导则能够进一步扩大讨论范围。

所以根据不同类型的微博内容,提示语设计要采取差异化策略。比如热点跟进型要快速响应、观点鲜明,热点关联、独特视角、价值延展是关键要素,提示语的重点就是抓取热点、突出差异、预设风险。这份PPT当中也给出了应用示例,大家不妨以#雷军喜提1小时首富体验卡# 为话题试试DeepSeek给出的答案。不同类型的内容,大家可以参考以下这个模板来向DeepSeek提问。

在传播策略方面,要借力热点,通过热点输出有价值的内容往往会更快受到关注,阅读量会有最直观的提升。同时,要设计能够激发用户表达的互动话题,通过悬念设置或福利机制提升转发意愿,目前微博平台在做铁粉机制,那么通过福利吸引或者高价值内容的吸引铁粉数量也会不断增加。不过从定位来看,如果初始是福利吸引铁粉,那么后续就需要不断投入福利,如果是高价值内容吸引而来,那么可持续性会更高,比如知名数码博主数码闲聊站。
小红书
小红书作为近年来快速崛起的年轻人的社交平台,尤其独特的属性,前段时间的中外网友大对账就是最真实的演绎。综合来看,小红书具有三大核心特征:种草生态、社区氛围、垂直专业。内容创作的核心原则要注重实用性与分享性、情感共鸣与个性化表达、视觉与文字的协同设计、简洁明了突出重点。小红书的内容分发主要依赖三个层面,即关注推荐流、兴趣标签、搜索发现。其中,推荐流的展现形式要求内容必须在首图和标题上具备足够吸引力,而搜索场景则需要考虑关键词的布局和专业信息的完整性。

以上特征对提示语设计也提出了具体要求,社区化与用户生成内容、情感化与共鸣、视觉内容导向、消费决策引导,掌握了小红书的内容秘籍,其实靠平台赚钱已经成为了很多人的生存手段。进行提示语设计时,需要掌握信任建设、风格调性、场景化表达。其中,信任建设就是专业性和真实体验相结合,比如厨子探店聊烹饪菜肴如何,数码博主上手体验产品等等;而风格调性上,需要明确领域、目标调性、人设特征,可以与受众进行更好的内容和情感共鸣;场景化表达也是近年来的趋势,通过场景代入产品或者其他,让读者产生自己置身于相应的场景中的感觉,从而更好地种草。

以上是不同内容提示语的设计思路,大家可以参考。比如最典型的购物推荐与评测内容,要聚焦产品的实际体验与优势上,使得内容具有实用性的同时也能引导用户产生购买兴趣。这样创作者在通过小红书平台进行产品种草时,就能够更贴近生活,给读者以真实感,而非冷冰冰的产品描述,从而可以更好地提升用户粘性和产品吸引力。
抖音
抖音拥有着非常庞大的用户群体,很多人都将日常随时间贡献给了抖音,也有很多人在抖音上创作来获得了客观的收入。抖音具有几个特征:高度视觉化与短时吸引力、情绪饱满与娱乐性、强互动性与挑战性、剧情与故事性。所以在设计提示语的时候要根据特性来设计,从而更好地吸引用户关注。

比如吸睛的开头提示语设计,可以说“生成一个强吸引力的开场,聚焦[视觉冲击或情绪渲染],确保在 3秒内引起观众兴趣”,之后则可以是情绪共鸣型提示语设计、节奏紧凑的剧情提示语设计、互动性强的提示语设计。通过这一系列的紧贴平台特性,AI会产出一个更契合的结果。
清华大学也给出来实际操作案例,大家可以做一个参考。比如实用技能分享类文案,提示词就要做到内容清晰、简洁且步骤明确。“生成一个关于[实用技能]的简单教程脚本,以清晰步骤和简洁语言进行描述, 让观众能够快速掌握。”其中,实用技能就可以替换为大家想给用户展示的技能即可,比如后空翻、折纸这些都可以。
写在最后
其实这几期跟着清华大学学习下来就会发现,他们交给大家的基本都是方法论,很有干货。但是很多用户在学习之后实操过程中,可能会陷入最原始的困境当中,忘记了提示词的技巧,走了老路子。所以大家就需要多练习,并且转换思维,从熟练掌握提示词的设计并且根据不同社交平台的特性向DeepSeek提问,熟练之后也就游刃有余了。
想跟美女Sashimi一起玩,想知道最新资讯与赛程,敬请锁定EV扑克官网(www.evp86.com)。看牌手痒玩EV扑克,每日多场免费赛奖励高达20w,现在注册EV扑克(evp86.com)额外加赠8张幸运赛门票最高奖励1500倍 ! 立即注册加入EV扑克与全球玩家一起同乐。
EV扑克|EV扑克官网|EV扑克下载|EV扑克电脑版|EV扑克娱乐场|EV扑克小游戏——EV扑克导航(www.evpks.com)
EV扑克|EV扑克官网|EV扑克娱乐场|EV扑克保险|EV扑克娱乐场|EV扑克游戏网址发布页——EV扑克下载(www.evp86.com)
EV扑克小游戏|EV扑克小游戏官网|EV扑克小游戏下载——EV扑克小游戏(www.evpkgames.com)
EV扑克电脑版网址:www.evpk88.com
EV扑克GG官方:www.evpk68.com
EV扑克官网:www.evpukes.com
EV扑克娱乐场 https://www.evpkcasino.com
GG扑克小游戏 https://www.ggpkcasino.com




