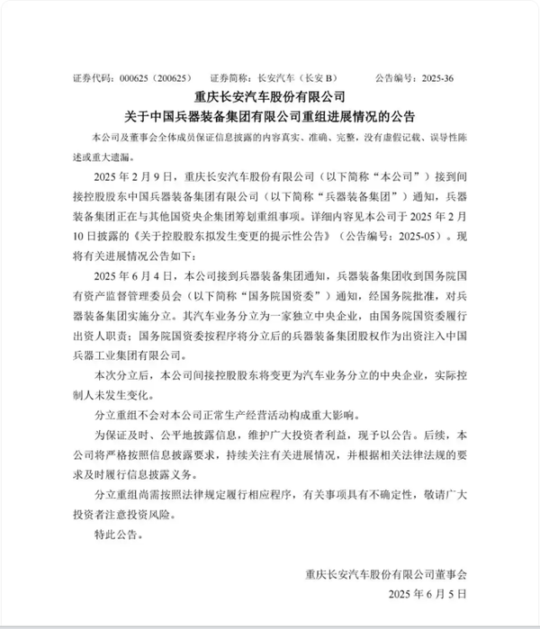
【御龙天下科技消息】6月5日,重庆长安汽车股份有限公司发布公告称,其间接控股股东中国兵器装备集团有限公司(兵装集团)已获国务院国资委批准实施分立,汽车业务将剥离为独立中央企业,由国资委直接履行出资人职责。

根据公告,分立后长安汽车的间接控股股东将变更为新设立的汽车央企,但实际控制人仍为国务院国资委,生产经营不受影响。兵装集团原有汽车板块涵盖长安汽车整车业务(含引力、启源等品牌)及中国长安汽车集团(主营零部件、物流与服务),此次分立旨在整合资源、提升专业化运营水平。
与长安汽车形成对比的是,东风汽车股份有限公司同日公告明确,其间接控股股东东风公司暂不涉及资产与业务重组,生产经营维持稳定。此前,市场曾传闻长安与东风将合并重组,但本次公告显示双方整合路径或生变数。

此次重组筹划始于2025年2月。长安汽车与东风股份同步披露控股股东正与其他央企探讨重组,随后东风公司总经理周治平调任兵装集团,进一步引发行业联想。至4月,长安汽车董事长朱华荣公开表示整合方案已基本完成,国资委亦表态支持汽车央企通过合作“打造具有全球竞争力的世界一流汽车集团”。
从经营数据看,2024年长安汽车自主品牌销量占比达83.1%,全年销量268.4万辆;东风公司自主品牌销量137.2万辆,新能源车型销量同比激增122.5%。
想跟美女Sashimi一起玩,想知道最新资讯与赛程,敬请锁定EV扑克官网(www.evp86.com)。看牌手痒玩EV扑克,每日多场免费赛奖励高达20w,现在注册EV扑克(evp86.com)额外加赠8张幸运赛门票最高奖励1500倍 ! 立即注册加入EV扑克与全球玩家一起同乐。
EV扑克|EV扑克官网|EV扑克下载|EV扑克电脑版|EV扑克娱乐场|EV扑克小游戏——EV扑克导航(www.evpks.com)
EV扑克|EV扑克官网|EV扑克娱乐场|EV扑克保险|EV扑克娱乐场|EV扑克游戏网址发布页——EV扑克下载(www.evp86.com)
EV扑克小游戏|EV扑克小游戏官网|EV扑克小游戏下载——EV扑克小游戏(www.evpkgames.com)
EV扑克电脑版网址:www.evpk88.com
EV扑克GG官方:www.evpk68.com
EV扑克官网:www.evpukes.com
EV扑克娱乐场 https://www.evpkcasino.com
GG扑克小游戏 https://www.ggpkcasino.com




