您的位置 首页 热门影视

消费保回应格力打假虚假排行:运营良好 格力声明不实

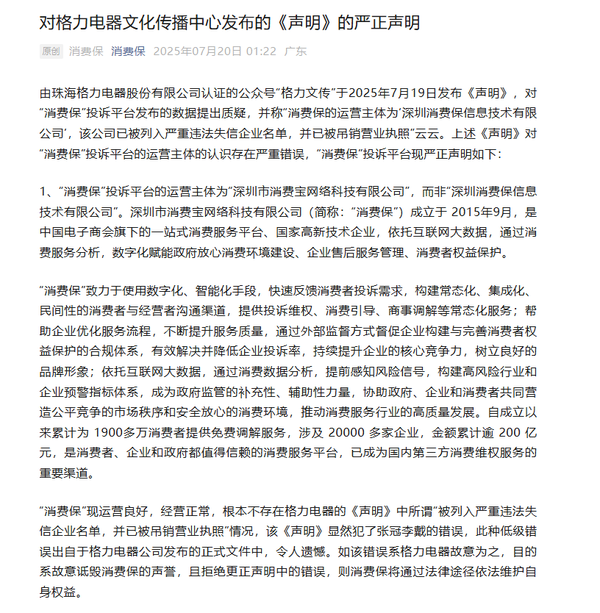
  【CNMO科技消息】近日,家电巨头格力电器发布声明,公开质疑由“消费保”平台发布的关于家电企业售后投诉量及解决率对比排行的真实性和公信力。格力指出,该平台为民间机构,并不具备官方资质,其排名数据来源和统计方法均不透明,缺乏客观依据。

  【CNMO科技消息】近日,家电巨头格力电器发布声明,公开质疑由“消费保”平台发布的关于家电企业售后投诉量及解决率对比排行的真实性和公信力。格力指出,该平台为民间机构,并不具备官方资质,其排名数据来源和统计方法均不透明,缺乏客观依据。

消费保回应格力打假虚假排行:运营良好 格力声明不实

  格力强调,经核查,“消费保”的运营主体——深圳消费保信息技术有限公司已于2021年8月被深圳市市场监督管理局南山局列入严重违法失信企业名单,并于2022年5月被吊销营业执照。

  格力的声明迅速引发了广泛关注,随后,“消费保”于7月20日凌晨发表长文回应,称其目前运营状况良好,不存在格力所提及的被列入严重违法失信企业名单或已被吊销营业执照的情况。

  针对格力对其发布的数据提出质疑的问题,“消费保”解释称,相关数据来源于公众号“消费电子杂志社”发布的一篇文章《格力空调惊现万元维修费?小米被指异味难除?空调旺季变“维权季”》,该文章引用了“消费保”平台上关于空调行业主要投诉问题的数据,并明确提示这些数据仅代表企业在“消费保”平台上的投诉解决情况,而非全面反映所有平台或企业的总体投诉解决状况。

消费保回应格力打假虚假排行:运营良好 格力声明不实

  “消费保”进一步表示,其平台上展示的所有投诉数据均为消费者真实提交的信息,具备客观真实性。同时,“消费保”呼吁格力正视消费者的反馈,认为真正的竞争力在于能够妥善处理投诉,而不是回避或否认问题的存在。

关于EV扑克(EVPoker)

想跟美女Sashimi一起玩,想知道最新资讯与赛程,敬请锁定EV扑克官网(www.evp86.com)。看牌手痒玩EV扑克,每日多场免费赛奖励高达20w,现在注册EV扑克(evp86.com)额外加赠8张幸运赛门票最高奖励1500倍 立即注册加入EV扑克与全球玩家一起同乐。

EV扑克|EV扑克官网|EV扑克下载|EV扑克电脑版|EV扑克娱乐场|EV扑克小游戏——EV扑克导航(www.evpks.com)
EV扑克|EV扑克官网|EV扑克娱乐场|EV扑克保险|EV扑克娱乐场|EV扑克游戏网址发布页——EV扑克下载(www.evp86.com)
EV扑克小游戏|EV扑克小游戏官网|EV扑克小游戏下载——EV扑克小游戏(www.evpkgames.com)
EV扑克电脑版网址:www.evpk88.com
EV扑克GG官方:www.evpk68.com
EV扑克官网:www.evpukes.com
EV扑克娱乐场 https://www.evpkcasino.com
GG扑克小游戏 https://www.ggpkcasino.com

本文来自网络,不代表爱玩中文站立场,转载请注明出处:https://www.iwb95.com/archives/175589.html/

作者: 爱玩

返回顶部